Réparation électronique d'une machine à coudre Electrolux 4610
Publiée le 10/04/2025
Une machine à coudre mécanique Electrolux 4610 a été déposée à l’atelier durant le mois de février. Le moteur de la machine ne réagissait plus à la pédale, seule la lampe s’allumait.
Photo de la machine à coudre Electrolux 4610 en panne.
En démontant le bas de la machine, on trouve la platine de contrôle/alimentation moteur, avec la mention REV B 412 49 29, à comprendre comme la révision B de la référence de pièce Husqvarna Viking 412 49 29.
Electrolux a racheté Husqvarna en 1978 et partage donc le même catalogue de propriété intellectuelle, ce qui explique qu’il existe des modèles Husqvarna Viking marquetés sous le nom Electrolux.
Photo du circuit de contrôle moteur REV B 412 49 29.
La particularité de ce circuit de commande
La platine en question prend en entrée la pédale et permet d’alimenter le moteur et la lampe. Contrairement à nombre de machines à coudre Husqvarna Viking et Electrolux de ce type, le moteur n’est pas en série avec un rhéostat. Le moteur est piloté à travers un circuit qui redresse et hache du 325 V DC pour l’alimenter. Il me semble qu’un modèle de la gamme Husqvarna Viking Optima utilise le même circuit.
Les moteurs de la plupart des machines à coudre mécaniques sont des moteurs universels : ils sont conçus pour fonctionner aussi bien en AC qu’en DC grâce au commutateur et au bobinage alterné du rotor.
La plupart des machines à coudre mécaniques dites “pilotées électroniquement” utilisent un circuit à base de TRIAC, simple et économique, car la tension du secteur est simplement hachée telle quelle pour changer la vitesse.
Le hachage d’une tension DC pour piloter un moteur est plutôt utilisé pour asservir la position et la vitesse d’un moteur, notamment pour implémenter des fonctions de régulation de vitesse et de positionnement automatique de l’aiguille, typiques d’une machine à coudre électronique. Le fait qu’un tel circuit soit utilisé dans une machine à coudre n’ayant pas ces fonctions est curieux d’un point de vue économique et industriel. Il est probable qu’un modèle plus sophistiqué existait et utilisait une grande partie de cette même circuiterie pour piloter le moteur dans un contexte informatisé, et que l’achat en gros de composants pour celui-ci justifiait d’incorporer dans les modèles mécaniques plus bas de gamme cette technologie afin d’éviter des pertes.
L’usage d’un tel circuit dans une machine de ce type ne semble pas en valoir le coût : sans ces fonctions avancées, utiliser un tel circuit amène seulement un risque accru de panne lié à la complexité du système par rapport à un simple TRIAC BT136, un potentiomètre et quelques condensateurs céramiques. Cela augmente nécessairement le coût de maintenance, donc de réparation lorsque ce circuit ne fonctionne plus correctement.
Le diagnostic
À première vue, rien sur la carte ne semble visiblement HS, pas de condensateurs bombés. Même le condensateur antiparasite de classe X2 n’était pas en chou-fleur. Après un certain temps à vérifier que le moteur n’est pas en défaut, ni même la pédale, je finis par tester les signaux les plus évidents sur la carte, notamment au niveau de là où la puissance est censée transiter.
Pour tester le moteur et la pédale, j’utilise un ohmmètre et :
- pour le moteur, je dois lire une résistance de l’ordre de quelques centaines d’ohms à ses bornes. Cela correspond au bobinage série du stator avec une partie du bobinage du rotor. Une résistance indique que le fusible sensible en température n’est pas HS, et que les charbons semblent faire contact, au moins sur la partie du commutateur qu’ils touchent au moment du test.
- pour la pédale, je mesure aux bornes du connecteur les variations de résistance lorsque j’agis sur la pédale. Si rien ne se passe, cela indiquerait un problème venant de la pédale.
Il apparaît que le transistor MOSFET IRF720 servant à hacher le 325 V DC aux bornes du moteur ne reçoit aucune commande sur sa grille malgré les variations de mouvement que j’applique sur la pédale. Il y a bien une variation de tension aux bornes du potentiomètre de la pédale lorsque j’agis dessus. J’en conclus alors qu’il faut approfondir le diagnostic électronique en direction de la commande du MOSFET, ce qui correspond au minimum à tester la validité de deux transistors bipolaires, un circuit intégré LM393 (double comparateur de tension) et de multiples résistances et condensateurs composant le circuit des comparateurs.
Le prix du diagnostic est devenu prohibitif pour mon client. Il faut savoir que ces modèles de Husqvarna Viking et Electrolux nécessitent un entretien régulier, sans quoi le mécanisme de longueur de point finit par se gripper, et celui-ci est quasi impossible à dégripper sans tout démonter et tout nettoyer, voire polir, ce qui représente un gros volume horaire de travail. Le coût d’investigation électronique, ajouté à la possibilité que la machine puisse poser problème dans les mois à venir, a fait que la machine a été abandonnée à l’atelier.
Il n’empêche que j’étais à deux doigts de trouver, donc j’ai souhaité poursuivre pour être en capacité de proposer cette réparation à plus bas prix dans le futur.
L’approfondissement
Afin de pouvoir résoudre le problème et ceux des futures cartes que je verrai passer, il était nécessaire de faire un état des lieux de ce que fait ce circuit dans le détail. Sans comprendre le circuit, mesurer/tester des composants n’avancerait pas le schmilblick sans comprendre les implications que cela pourrait avoir.
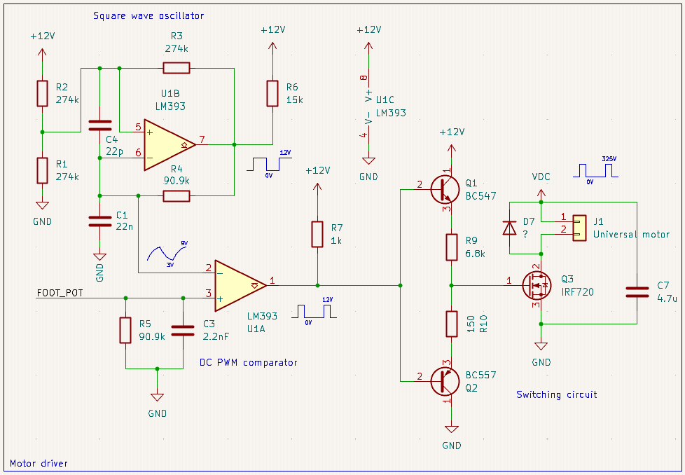
Je me lance alors dans une étape de rétro-ingénierie en reproduisant le schéma du circuit à partir du circuit imprimé. C’est assez simple sachant qu’il s’agit d’un circuit imprimé simple face et que les composants ont des références claires et connues.
Circuit de pilotage du moteur en PWM.
Après avoir tracé le schéma, j’ai pu comprendre ce qui se passe sur la commande du MOSFET :
- un premier comparateur provoque la charge et décharge périodique d’un condensateur,
- un second comparateur compare la tension issue d’un pont diviseur qui comprend le potentiomètre de la pédale, avec la tension aux bornes du condensateur qui se charge et se décharge, provenant du premier comparateur.
L’objectif du circuit est de produire un signal PWM dont le rapport cyclique varie en fonction de la pression sur la pédale. Pour ce faire, la charge du condensateur donne le rythme et les seuils à franchir pour permettre un certain hachage de la tension au niveau du moteur.
Vous trouverez sur le schéma des annotations en bleu qui illustrent la nature des signaux au sein du circuit.
La tension de sortie du second comparateur part dans un circuit push-pull composé de deux transistors bipolaires NPN/PNP de la série 547B et 557B, permettant une mise à VCC ou à la masse de la grille du MOSFET qui délivre la puissance au moteur.
Le coupable
Avec cette nouvelle compréhension, il suffit de vérifier au multimètre ou à l’oscilloscope que les signaux soient corrects.
Attention : ce circuit n’utilise pas de transformateur. Il est préférable d’utiliser un transformateur d’isolement si vous souhaitez sonder le circuit avec un oscilloscope relié à la terre.
Voici les quelques points que j’ai vérifiés pour comprendre ce qui se passe :
- sur la broche 6 du LM393, vérifier que la tension moyenne soit à peu près de 6 V et que la fréquence du signal soit au moins supérieure à 1 kHz.
- sur la broche 3 du LM393, vérifier que la tension varie en pressant la pédale et qu’elle évolue au-delà de 3 V.
Illustration du pinout du LM393.
Le dernier point est important, car si la tension mesurée sur la broche 3 ne franchit pas les seuils de tension de charge et de décharge du condensateur (approx. 3 V et 9 V), il est impossible que la sortie du second comparateur puisse produire un signal PWM.
C’est exactement ici que le problème se situait sur ce circuit : la tension à la broche 3 du LM393 n’évoluait que jusqu’à 3 V pour une pression maximale. Il se trouve qu’un condensateur électrolytique se trouvait sur cette partie du circuit, en parallèle d’une des résistances qui forme un pont diviseur de tension pour la mesure de la pression sur la pédale (C2 sur le schéma).
En retirant le condensateur, utilisé pour lisser la lecture de la pression de la pédale, le moteur s’est remis à fonctionner. En mesurant le condensateur retiré, celui-ci mesurait 8 µF pour une valeur indiquée sur le boîtier de 2,2 µF. Celui-ci avait bien dérivé ; il devait fuir et provoquer une résistance parallèle à R5 qui abaisse la tension perçue au niveau du comparateur et ne permet donc pas de franchir l’un des seuils permettant la mise en route du moteur.
Après remplacement de celui-ci avec un condensateur que j’avais en stock, la machine fonctionne toujours ! Le problème était donc bien ce condensateur.
Conclusion
En conclusion, cette réparation aurait sans doute gagné en efficacité si un recapage complet du circuit avait été envisagé. Même si les condensateurs ne semblent pas défectueux à première vue, leurs caractéristiques peuvent avoir dérivé au point d’altérer certaines fonctions du montage.
Dans ce cas précis, l’impact électrique de cette dérive reste modéré, mais il suffit à perturber le fonctionnement en atténuant excessivement la tension représentant la pression exercée sur la pédale, telle qu’elle est interprétée par le comparateur.
Si le sujet vous intéresse, je peux également envisager de proposer un kit de recapage adapté à ce circuit.
Enfin, un schéma complet que j’ai réalisé est disponible en bas de page : il peut vous aider à retrouver ou croiser certaines informations lors d’une réparation, ou simplement à mieux comprendre le fonctionnement du circuit.
Prendre contact
Si vous avez un problème avec votre machine à coudre et que cela provient de la carte de contrôle, n’hésitez pas à me contacter pour une réparation à distance de celle-ci !
Si vous êtes de Rennes ou alentours, n’hésitez pas à prendre rendez-vous en ligne en cliquant ici, ou de me joindre par téléphone ou par email.